X

당뇨병과 한파. AI생성 이미지

요즘처럼 겨울철 한파가 이어질 경우 당뇨병 환자의 사망 위험이 최대 40%까지 높아질 수 있다는 분석이 나왔다. 추위가 혈당 조절과 대사 기능을 흔들며, 당뇨병 환자에게 치명적인 건강 부담으로 작용할 수 있다는 경고다.

당뇨병은 인슐린 분비 또는 작용의 이상으로 혈당이 정상적으로 조절되지 않아 고혈당 상태가 지속되는 만성질환이다. 관리를 소홀히 하면 심근경색, 뇌졸중, 신부전, 실명 등 심각한 합병증으로 이어질 수 있다. 국내 당뇨병 환자는 초고령화와 생활 습관 변화 등의 영향으로 빠르게 늘어 현재 600만 명을 넘어선 것으로 추정된다.

6일 국제학술지 '공중보건 프론티어스'(Frontiers in Public Health) 최신호에 따르면, 울산의대 서울아산병원 예방의학교실 오인환 교수 연구팀은 전 세계 여러 국가에서 수행된 당뇨병과 한파 노출 관련 연구 논문 8편을 종합 분석한 메타분석 연구를 통해 이 같은 결과를 제시했다.

연구팀은 국가와 지역마다 서로 다른 한파의 정의와 기온 기준을 통계적으로 보정한 뒤, 한파가 당뇨병 환자의 건강에 미치는 영향을 체계적으로 분석했다.

그 결과 기온이 급격히 떨어지는 한파 기간에는 평상시와 비교해 당뇨병 관련 사망 위험이 40% 증가하는 것으로 나타났다. 또 같은 조건에서 당뇨병으로 인한 합병증 악화 위험도 27% 높아지는 경향을 보였다.

연구팀은 한파 기간에 당뇨병 환자의 사망과 합병증 위험이 높아지는 이유로 크게 세 가지 메커니즘을 꼽았다.

먼저 체온 조절과 혈관 반응 문제다.

추위에 노출되면 인체는 열 손실을 줄이기 위해 말초 혈관을 수축시키는데, 당뇨병 환자는 이미 혈관 기능이 저하된 경우가 많다. 이에 따라 혈압 변동과 심혈관 부담이 커지고, 심근경색이나 뇌졸중 같은 치명적인 합병증 위험이 함께 증가할 수 있다는 설명이다.

두 번째는 대사 기능과 혈당 조절의 불안정성이다.

연구팀은 추위가 인슐린 감수성을 떨어뜨리고 혈당 변동성을 키울 수 있다고 지적했다. 한파 상황에서는 교감신경계가 활성화되고 스트레스 호르몬 분비가 늘어나는데, 이는 혈당 상승과 염증 반응을 촉진하는 방향으로 작용한다. 이러한 대사적인 변화가 한파 기간 중 당뇨병 발병과 질환 악화를 설명하는 중요한 생물학적 경로라는 해석이다.

X

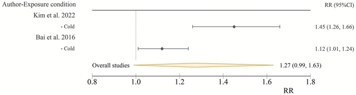
한파로 인한 당뇨병 환자의 질병 발생 위험도.논문 발췌

세 번째는 생활 환경과 의료 접근성 저하다.

한파가 지속되면 외출과 신체 활동이 줄고, 병의원 방문이나 정기적인 치료·관리가 어려워질 수 있다. 연구팀은 특히 고령자나 사회경제적으로 취약한 집단에서는 이 같은 생활 제약이 당뇨병 관리 실패로 이어질 가능성이 크다고 분석했다.

연구팀은 논문에서 "그동안 당뇨병과 환경 요인의 관계는 주로 폭염에 초점이 맞춰져 왔지만, 이번 분석은 한파 역시 당뇨병 사망과 발병에 중요한 환경적 위험 요인임을 보여준다"고 강조했다.

이어 "향후 기후변화로 극단적인 한파의 빈도와 강도가 증가할 가능성이 있는 만큼 기상 경보 시스템과 당뇨병 등록 시스템을 연계하고, 한파 동안 고위험 환자에 대한 지역사회 기반 모니터링을 강화해 당뇨병 환자를 위한 맞춤형 대응을 강화해야 한다"고 덧붙였다.

오인환 교수는 "당뇨병을 앓고 있거나 합병증 고위험군이라면 한파 기간에 실내 적정 온도를 유지하고, 갑작스러운 외부 노출을 피하며, 평소보다 더 꼼꼼하게 혈당을 모니터링해야 한다"고 조언했다./연합뉴스